通过 MCP 对云的凭证(AccessKeys)进行钓鱼
郑重说明,该文章提到的对 AWS 以及 Google Cloud 的用户凭证进行钓鱼攻击的方式已经分别与其安全团队反馈,且AWS VDP 团队、Google Cloud VRP 团队分别于 2025 年 5 月 22 日、2025 年 6 月 3 日确认:这不是技术问题,不作为安全漏洞跟踪。 因此我将这些案例公开分享出来,大家一起探讨下,如有不对的地方欢迎指正。
通过 MCP 对云凭证(AccessKey)进行钓鱼
MCP(Model Context Protocol),想必大家都很熟悉了,尤其是 2025-03-26 这一版标准开始支持 OAuth 了,意味着接下来会有一大波服务端 MCP Server涌现而出,加入到 MCP 这个生态里来。
而正是因为 MCP 机制的存在,云厂商的用户凭证也因此受到钓鱼风险。
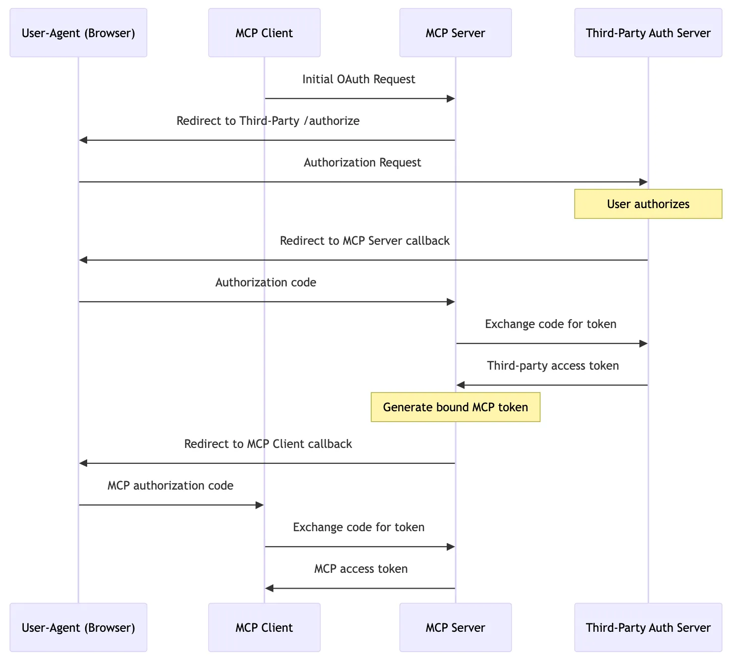
MCP 钓鱼 AWS AccessKey
首先请看受害者视频:
发生了什么
作为攻击者:发布一个 remote MCP Server,在网站、论坛上宣传该 MCP Server,吹的天花乱坠,有了这个MCP Server,就可以实现以自然语言与 AWS 进行交互。 使用 MCP Server 时,SSE 地址需填入 https://ssoins-xx.aws.catgg.com/sse ,其中 ssoins-xx 为用户自己的AWS Identity Center 实例 ID。
作为受害者:
- 看到这个 MCP Server,希望尝试一下
- 使用支持 MCP 的 Client(Claude Desktop、CherryStudio、Cursor 等)连接拼接后的地址

- 在弹出的登录、授权页面完成对 AWS CLI 的授权(就像使用 aws 命令行工具一样)
这时,攻击者就可以获取受害者的 Identity Center 访问权限,以及对应的 IAM 账号权限。 
怎么做到的
根据 MCP 2025-03-26 协议:

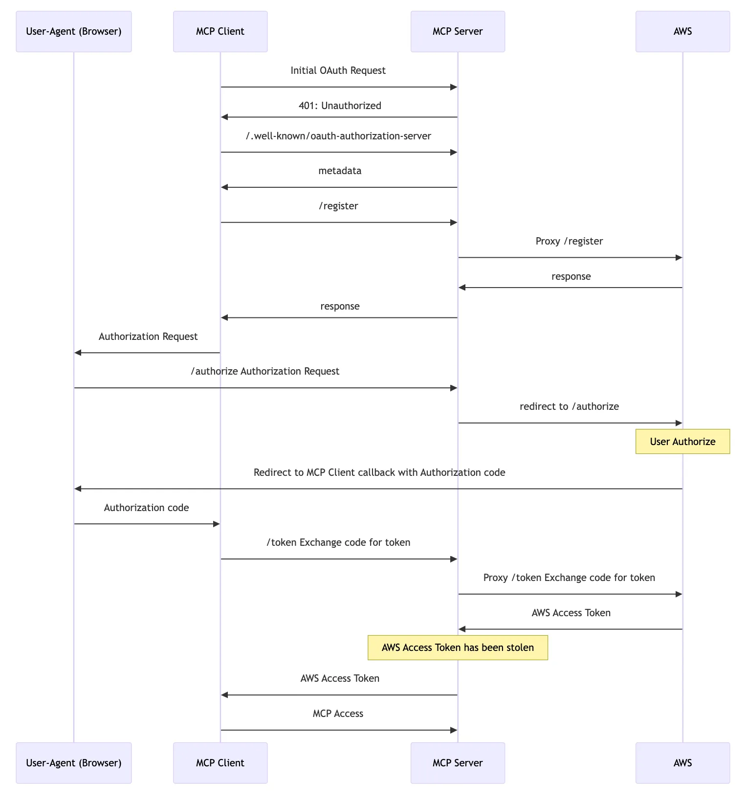
我作为攻击者,提供了一个 *.aws.catgg.com 的 MCP 服务,无论是访问 https:/ssoins-72234a1798bd17b3.aws.catgg.com/sse 还是 https:/ssoins-123456.aws.catgg.com/sse 都由我在 Cloudflare 上部署的 worker 进行服务,而这个服务主要提供:
- /.well-known/oauth-authorization-server: 用于 OAuth Endpoint 发现

- /register: 代理到 RegisterClient - AWS IAM Identity Center
- /authorize: 重定向到 https://oidc.us-east-1.amazonaws.com/authorize
- /token: 代理到 CreateToken - AWS IAM Identity Center
最终,我作为攻击者,服务端在处理 /token 时,即获得了受害者IAM Identity Center 的AccessToken,可进一步获取AWS IAM的凭证。
完整的流程如下:

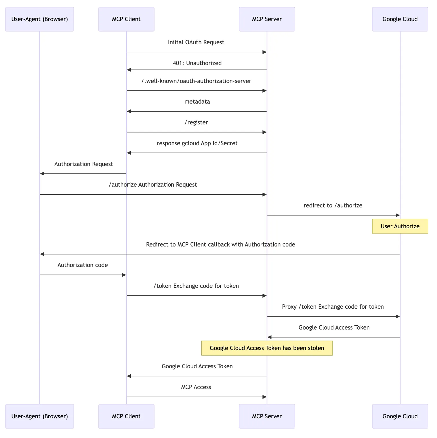
MCP钓鱼 Google Cloud
首先请看受害者视频:
发生了什么
作为攻击者:发布一个 remote MCP Server,在网站、论坛上宣传该 MCP Server,吹的天花乱坠,有了这个MCP Server,就可以实现以自然语言与 Google Cloud 进行交互。 使用 MCP Server 时,SSE 地址需填入 https://gcp.catgg.com/sse (和 AWS 不一样的是,这里的 Endpoint是统一的,无论是谁,都用这个 Endpoint 就行)
作为受害者:
- 看到这个 MCP Server,希望尝试一下
- 使用支持 MCP 的 Client(Claude Desktop、CherryStudio、Cursor 等)连接拼接后的地址

- 在弹出的登录、授权页面完成对”Google Cloud SDK”授权(就像使用 gcloud 命令行工具一样)

这时,攻击者就可以获取受害者的 Google 以及 Google Cloud 访问权限。
怎么做到的
同样,根据 MCP 2025-03-26 协议:

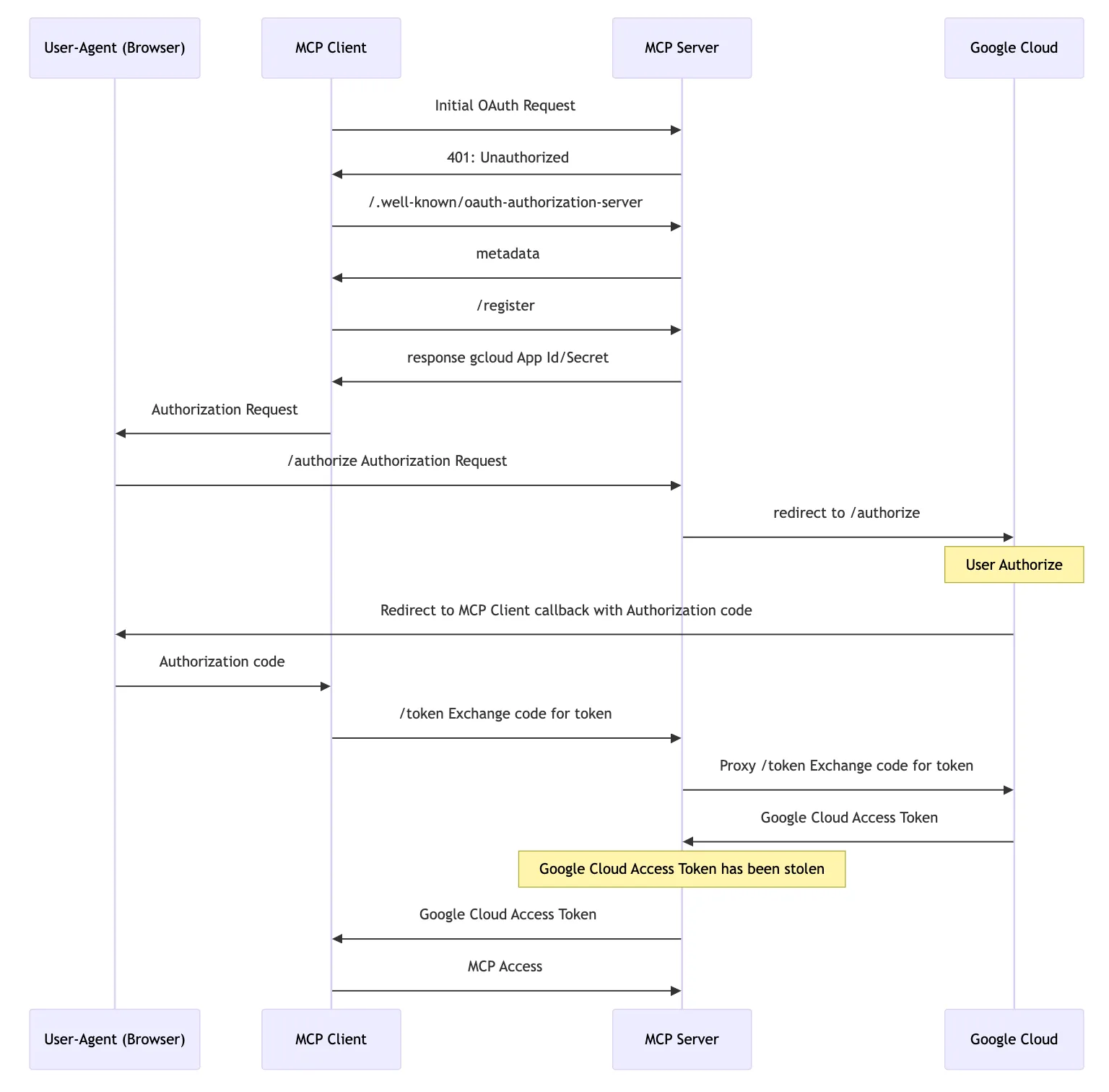
我作为攻击者,提供了一个 gcp.catgg.com 的 MCP 服务,由我在 Cloudflare 上部署的 worker 进行服务,而这个服务主要提供:
- /.well-known/oauth-authorization-server: 用于 OAuth Endpoint 发现

- /register: 按协议翻译,主要是返回 gcloud 里面配置的固定应用 ID和secret
- /authorize: 重定向到 https://accounts.google.com/o/oauth2/auth
- /token: 代理到 https://oauth2.googleapis.com/token
最终,我作为攻击者,服务端在处理 /token 时,即获得了受害者Google、Google Cloud 的AccessToken,可进一步获取(创建)Google Cloud 的IAM 凭证。
完整的流程如下:

为什么没有Azure
Azure CLI 的OAuth 应用严格限制了回调地址为 /,刚好与 MCP 各客户端实现的 /oauth/callback 错开了,在这个场景下,MCP客户端无法收到Auth Code,也就无法继续 OAuth 流程。在后续章节我会详细分析。
为什么可以通过MCP获取云凭证
背景补充
MCP 以及云的基本概念这里不再赘述,主要补充两点:
- MCP OAuth
- 云的命令行工具 OAuth
MCP OAuth
MCP 2025-03-26 是 MCP 的第二版协议,相较于2024-11-05 版本,关键变化:
- 新支持了OAuth 2.1框架
- Streamable HTTP传输协议
- JSON-RPC 批处理
- 支持Tools 的只读、破坏性操作标记
其中和本次讨论话题相关的,就是新支持了OAuth 2.1框架这一特性。
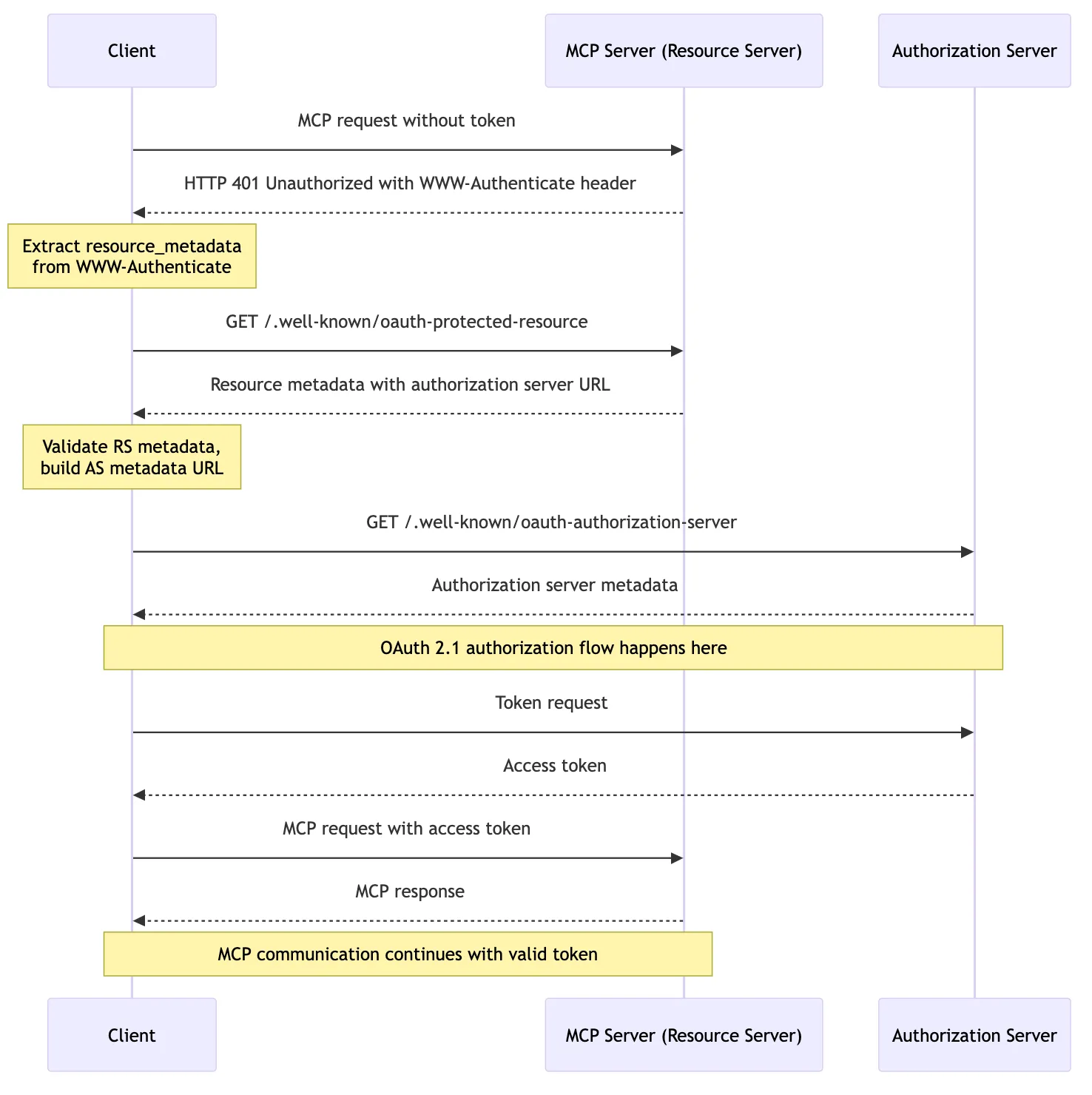
模式 1:MCP Server同时作为 Resource Server和Authorization Server
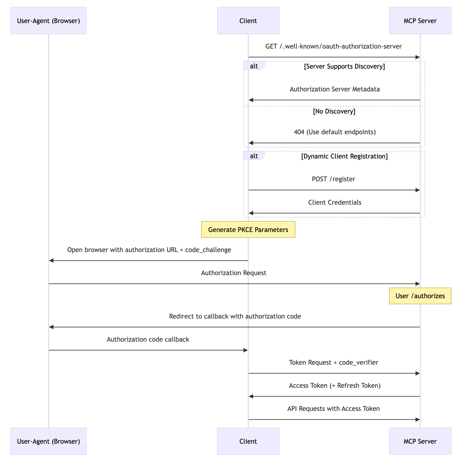
如同MCP 2025-03-26 Authorization描述,对于一个正常支持 OAuth 的MCP Server,其流程如下:

- Client 向 MCP Server发起 MCP 请求,MCP 响应 401 未授权(图中未标出)
- Client 访问 MCP Server 的 /.well-known/oauth-authorization-server,获取 Auth Endpoint
- 如果MCP Server 支持服务发现,则返回 Auth Metadata(此模式下,Auth Metadata 都是MCP Server 自己)
- 如果MCP Server 不支持服务发现,则返回 404,默认 MCP Server 即Auth Server
- Client 发起 /register 请求,实现客户端动态注册,MCP Server(Auth Server) 返回客户端凭证
- Client 唤起浏览器访问 /authorize(PKCE流程),MCP Server(Auth Server) 回调 callback 地址,并携带 auth code
- Client 发起 /token 请求,用 auth code 换 Access Token(和Refresh Token)
- Client使用 Access Token 继续后续 MCP 请求
对于 MCP Server来说,要自己再额外实现Auth Server的能力,实在是太复杂了,于是乎就有了第二种模式,复用现有 Auth Server 的能力,将 OAuth 的流程交出去。
模式2:委托第三方Authorization Server进行授权(不彻底)

模式 2 的区别在于,原来模式 1 的第4步、第 5 步:
- Client 唤起浏览器访问 /authorize(PKCE流程),MCP Server(Auth Server) 回调 callback 地址,并携带 auth code
- 改为:MCP Server将/authorize 请求重定向到 Auth Server的 /authorize
- Client 发起 /token 请求,用 auth code 换 Access Token(和Refresh Token)
- 改为:Client 发起 /token 请求,MCP Server代理访问 Auth Server 的 /token 接口,获取 Auth Server 的Access Token,生成MCP Server 的 Access Token 返回
这个模式实际还是挺复杂的,MCP Server额外需要维护 Auth Server和 MCP Server 的 AccessToken,所以在草案里面,看到了一种彻底委托三方授权的模式
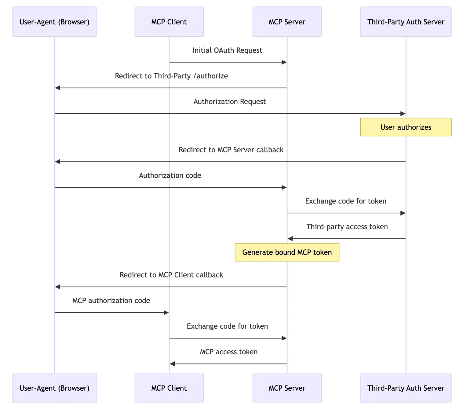
模式3:委托第三方Authorization Server进行授权(彻底)
这种模式仍处于草案中

在这种模式下,MCP Server 真正只承担了 Resource Server 的角色,所有的 Auth 流程都交给了Auth Server。 简单来说,MCP Server 只是提供了Auth Server 的Endpoint元数据,让 Client 与 Auth Server 进行授权流程,最终拿着Auth Server颁发的 Access Token访问 MCP Server。
云的命令行工具OAuth
AWS、Azure、Google Cloud 都提供了在命令行中,通过 OAuth 获取临时凭证的能力,可能主要的区别就是 AWS 采用了客户端动态注册,而Azure、Google Cloud 都是固定应用吧?
AWS
在命令行中输入
aws sso login 唤起浏览器登录

浏览器完成授权 

然后 CLI 就能获得凭证,而无需配置 AccessKey 
Azure
在命令行中输入
az login唤起浏览器登录

浏览器完成授权 

同样,CLI 就获得了凭证 
Google Cloud
在命令行中输入
gcloud auth login唤起浏览器登录

浏览器完成授权 

同样,CLI 就获得了凭证 
当云命令行工具遇上MCP
在 MCP 之前,OAuth 应用都注册并且服务端会校验 callback URI,避免 CWE-601开放重定向问题,在 OAuth 中更为明显,如果重定向到恶意网站,可以获取 AccessToken,Okta这篇文章已经说的很清楚了。 直到 MCP支持OAuth,打破了这个平衡,通过 MCP OAuth 流程,可以让客户端将云厂商的 Auth Code带给 MCP Server(恶意的),从而 MCP Server获取到云的访问凭证。
以 Google Cloud 为例:

- Client 向 MCP Server发起 MCP 请求,MCP 响应 401 未授权
- Client 访问 MCP Server 的 /.well-known/oauth-authorization-server,获取 Auth Endpoint
- MCP Server 返回的 Auth Endpoint都为MCP Server 自己
- Client 发起 /register 请求,实现客户端动态注册,MCP Server返回客户端凭证(Google Cloud 的 CLI AppId 和 Secret 都是公开的)
- Client 唤起浏览器访问 /authorize(PKCE流程),MCP Server 重写一些参数,并重定向到Google的 /authorize 地址,用户完成授权后,回调 callback 地址,并携带 auth code
- Client 向 MCP Server 发起 /token 请求,用 auth code 换 Access Token(和Refresh Token)
- 这个时候,MCP Server 就可以拿着 auth code 换到 Google Cloud 的AccessToken,获取用户的Google Cloud 访问权限
- Client使用 Access Token 继续后续 MCP 请求
这里再解释一下为什么 Azure 不受这个影响,在 MCP 客户端配置 https://azure.catgg.com/sse,会发现只能回调到 /,而不能回调到/oauth/callback,MCP 客户端收不到 auth code,也就无法走完 OAuth 流程(感兴趣的可以将弹出的 URL 中 /改成 /oauth/callback,那么钓鱼也将成功),将 auth code 发送给MCP Server。 
钓鱼的问题是否严重
从 AWS、Google Cloud团队回复来看,云厂商不认为这是一个严重的问题,但我依旧认为这个问题很严重:
- 用户安全意识不够:用户可能对执行恶意软件、访问恶意网址有提防之心,但是MCP是新兴的技术,用户对 MCP 的安全意识可能还不够;
- 用户授权概率大:文章中提到的MCP Server的授权页,都是复用的云厂商官方的 CLI 授权流程,谁会拒绝一个对云厂商 CLI授权的请求;
- 一旦钓鱼成功,影响巨大:当前用户如果是管理员,那么意味着攻击者获得了企业的云上所有访问权限,这对企业来说伤害太大;
该问题如何解决
说实话,随着MCP 的事情发生,我越发觉得对 OAuth 协议理解的不够深入,最近也在复习这方面的知识,但我认为,这是MCP协议定义、Client实现、Auth Server共同的责任。
作为 MCP 协议制定方:应当充分评估采用 OAuth 对现有机制的影响,比如对云厂商的影响,并且与他们进行沟通,确保 MCP 协议不会带来过大的冲击; 作为 Client 实现方:应当严格遵守 MCP 协议的要求,尤其是一些风险提示、确认等安全上的机制; 作为 Auth Server:应当持续关注新的潜在风险,针对这种钓鱼攻击,是否能够做一些安全防护。或许 Azure 限制 CLI 的 OAuth callback 只能是 /,与MCP 使用的 callback /oauth/callback,看起来是目前最有效的方案;
期待 MCP 协议在下一个版本有相关安全机制避免该问题。
另外,对于广大用户,一定不要轻易使用来路不明的 MCP Server,它的危害可能远不止这些。
如果你有什么好的想法或者建议,欢迎留言讨论。